湖南长银五八消费金融股份有限公司
2024-2025校园招聘公告
一、公司简介
湖南长银五八消费金融股份有限公司于2017年1月16日正式开业,是经国家金融监督管理总局(原中国银监会)批准的湖南首家全国性持牌消费金融公司,由长沙银行股份有限公司、北京城市网邻信息技术有限公司、长沙通程控股股份有限公司共同发起设立,总部位于湖南长沙。公司以“互联网+科技驱动”为发展策略,以“科技金融、普惠金融、信用生活”为经营理念,致力成为“百姓喜爱、特色鲜明、行稳致远”的消费金融品牌企业。
近期荣誉:
国家高新技术企业(湖南省科学技术厅、湖南省财政厅、国家税务总局湖南省税务局)
2022年度湖南最佳雇主奖(智联招聘)
2022年度长沙市青年文明号
2023年度长沙市国资委清廉国企样本
2023年度长沙市青年突击队建功行动优秀青年突击队
2023年度湖南省青年文明号
2023年度湖南省高新技术企业税收贡献百强
2023年度湘江新区纳税百强企业
2024年职业信用卓越雇主奖(八方锦程)
二、员工关怀
1、健康守护:七险两金、健康体检、免费健身房、游泳馆等。
2、生活福利:节日福利、生日慰问、劳保物资、员工食堂、协会社团等。
3、关爱津贴:通讯补贴、交通补贴、餐费补贴、租房补贴、婚育津贴、快乐车票、补充保险等。
4、带薪休假:带薪年休假、婚假、产假、护理假、哺乳假、病假等。
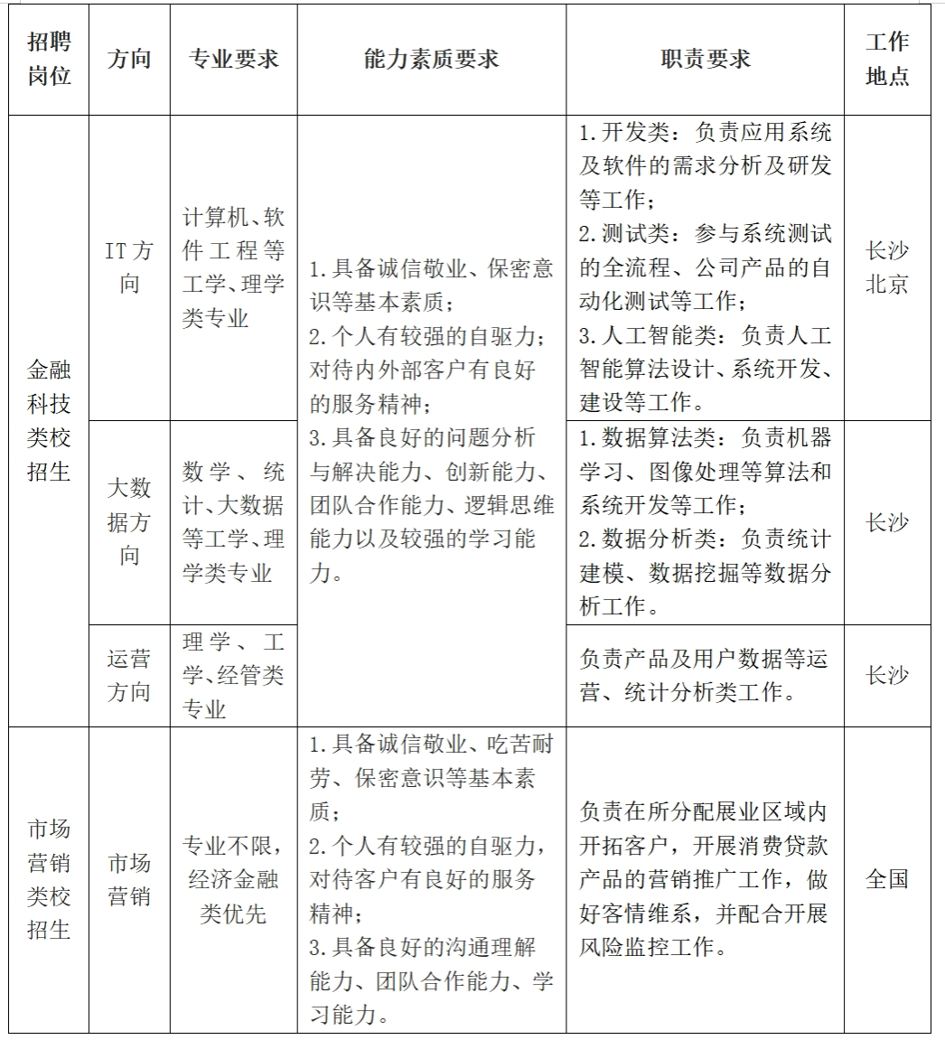
三、岗位需求
本次校园招聘需求相关专业高校毕业生60人,市场营销类不限专业,经济和管理学类优先;金融科技类面向经济和管理学类、理学类、工学类等相关专业,具体要求如下:

四、成长发展
公司有规范的职业发展通道和学习路径,专属导师带教与内外部集中培训结合,职业通道分为管理通道与专业通道,员工可根据公司发展需要与个人发展意愿进行选择。

五、应聘须知
(一)招聘对象
1、面向全球统招本科及以上学历的2025届毕业生及2024届未就业毕业生(国内高校毕业时间为2024 年 1 月 1 日至 2025 年 7 月 31 日,境外高校毕业时间为 2023年 8 月 1 日至 2025 年 7 月 31 日),且均需取得相应的学历、学位证书。
2、本科年龄25岁(含)以下(2000年1月1日及以后出生),硕士年龄28岁(含)以下(1997年1月1日及以后出生),博士年龄30岁(含)以下(1995年1月1日及以后出生)。
3、专业对口、学习成绩优良,品行端正,遵纪守法,在校期间无不良记录。且需具备岗位任职要求的相关专业知识。
4、身体健康,达到国家公务员通用体检标准。
5、符合本公司亲属回避有关要求。
(二)联系我们
网申链接:https://cy58.zhaopin.com/
校招交流群: 614802539
官方微信公众号:长银58金融
(三)招聘流程
网申报名→资格审查→初面→笔试与测评→终面→录用与通知→背景调查与体检→入职办理。
1、资格审查:应聘人员报名时应提供符合招聘条件的相关资料。根据应聘人员填报的基本信息和上传的有关资料进行资格审查,择优甄选确定进入下一环节人员。
2、初面:组织入围人员参加初次面试,具体安排及相关事项将会通过短信、邮件或电话的方式进行通知。
3、笔试与测评:根据初面的情况,安排通过初面环节的应聘人员参加笔试与测评,具体安排及相关事项将会通过短信、邮件或电话的方式进行通知。
4、终面:根据笔试筛选情况,安排通过笔试、测评环节的应聘人员参加终面,具体安排及相关事项将会通过短信、邮件或电话的方式进行通知。
5、录用与通知:根据终面成绩确定录用人员名单并发放录用通知书,通过短信、邮件或电话的方式通知被录用人员。
6、背景调查与体检:通过短信、邮件或电话的方式通知被录用人员开展背景调查并参加集中体检,体检项目和标准参照《公务员录用体检通用标准(试行)》。具体安排及相关事项另行通知。
7、入职办理:背景调查及入职体检均合格后方可办理入职手续。录用人员在规定时间内准备相关入职资料,根据统一安排办理入职手续,签订正式劳动合同。
六、注意事项
1、报名时需填写报名信息,上传身份证(正反面)、毕业证、学位证及学历认证、未就业证明等有关材料。国(境)内学历2024届毕业生需上传“教育部学历证书电子注册备案表”,2025届毕业生需上传“教育部学籍在线验证报告”;国(境)外员工需上传教育部留学服务中心出具的“国外学历学位认证书”或在读证明。毕业院校名称必须与毕业证书上的院校全称保持一致。在规定时间内未认证学历的,视为不符合学历条件,不予录用。2024届已毕业应聘人员,需提交未就业证明材料。
2、应聘者应对所提供的个人信息和相关资料的真实性、准确性、有效性负责,不符合应聘条件的请勿报名。在招聘任何环节发现应聘者不符合招聘资格条件或有弄虚作假行为的,将立即取消其应聘资格、考试成绩或录用资格;已经录用的,依法解除劳动关系。
3、本次招聘只接受网上报名,应聘者应写明准确、稳定的联系方式和邮箱地址,并保持联系方式畅通,以便于我们能及时联系。笔试、面试等相关信息我们将通过短信或邮件形式及时通知。
4、此次湖南长银五八消费金融股份有限公司2024-2025校园招聘信息及联系方式请以官方发布为准。同时,长银五八金融招聘不向应聘者收取任何费用,也未授权任何机构、个人进行笔试、面试培训,请提高警惕,谨防受骗。
5、应聘者提供的材料仅供招聘之用,恕不退还。